English
  • 学院首页
  • 学院概况
  • 师资队伍
  • 人才培养
  • 科研与学科
  • 党建工作
  • 学生工作
  • MPA教育
  • 制度流程
  • 校友之家
栏目导航
  • 新闻速递
您现在的位置: 首页» 新闻速递

学院开展乡村振兴战略专题项目评审工作

作者:张军驰  | 发布日期:2018-06-29 | 阅读次数:

  6月21日,学院召开乡村振兴战略专题项目评审会,副院长赵晓峰主持会议。

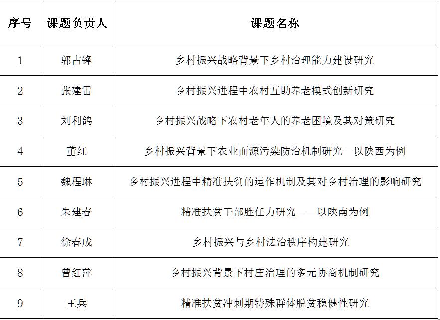
  评审会上,赵晓峰向与会评审专家简要介绍了学院设立乡村振兴战略专题项目的有关情况,并就项目下一步实施听取了专家们的意见和建议。与会专家对项目申报材料进行了认真评阅,并提出了修改完善的建议。经过评议打分,最终评定郭占锋申报的《乡村振兴战略背景下乡村治理能力建设研究》等9个项目获得立项资助 。学院要求,项目主持人要根据研究计划,进一步明确研究内容,合理使用项目经费,保证按期取得高质量研究成果。

  乡村振兴战略专题项目立项名单


编辑:0
终审:0
友情链接: 秦岭生态文明教育网 古农学网 中国法律资源库 中国法律信息总库
  • 版权所有© 西北农林科技大学人文社会发展学院 地址:陕西·杨凌 邮编:712100 负责人:侯东丽 网管员:王娜 技术支持:贝塔网络